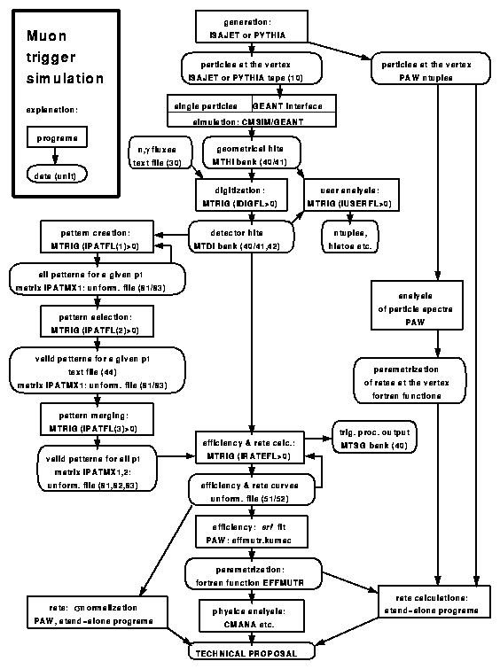
MTRIG full flow chart

PostScript file (51264 bytes)
external gif viewer (14659 bytes)


GW